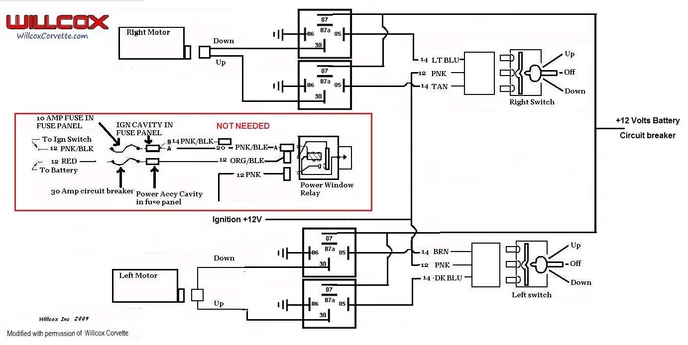
Corrected wiring issues





Just like the headlights- add some relays instead of running the power all over the place (voltage drop) to get to the PW motors-





Slideshow: From C1 to C8 we compare every Corvette generation by the numbers.
By | 2026-05-12 16:54:12
Slideshow: Some Corvette pace cars became collectible legends, while others perfectly captured the look and attitude of their era.
By | 2026-05-11 09:50:51
Slideshow: Ranking the top 10 Corvette engines by torque output.
By | 2026-05-05 11:58:09
Slideshow: A Corvette pace car nearly matching IndyCar speeds sounds exaggerated, until you look at the numbers.
By | 2026-05-04 20:03:36
Among a rather large group of them.
By | 2026-05-04 13:56:44
Slideshow: the top 10 things Corvette owners want in the C9 Corvette
By | 2026-04-30 12:41:15
Slideshow: 10 Important Corvette 'firsts' that every fan should know.
By | 2026-04-29 17:02:16
Slideshow: Should you buy a 2020-2026 Corvette or wait for 2027?
By | 2026-04-22 10:08:58
Slideshow: 2027 Corvette lineup vs the world.
By | 2026-04-24 16:12:42
Slideshow: 10 major Corvette problems from the last 20 years.
By | 2026-04-14 16:37:05