C5 Tech Corvette Tech/Performance: LS1 Corvette Technical Info, Internal Engine, External Engine, Tech Topics, Basic Tech, Maintenance, How to Remove & Replace
Sponsored by:
Sponsored by:

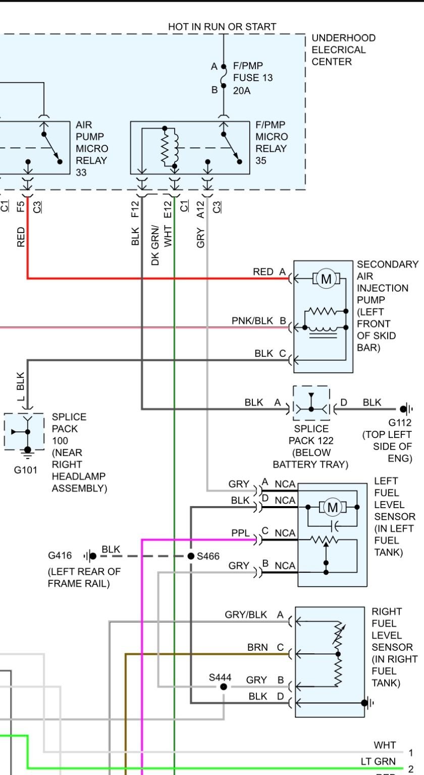
Fuel Pump Power 97’

Thread Tools
 
Search this Thread
 
Old Sep 25, 2025 | 06:57 PM
  #1  
Itzgeooo's Avatar
Itzgeooo
Thread Starter
Heel & Toe
All Eyes On Me
 
Joined: May 2023
Posts: 17
Likes: 0
From: Florida
Default Fuel Pump Power 97’

So, my terminal 30 has no power and jumping 30 and 87 does nothing but from the connector giving power the fuel pump works. What wire from under the fuse box supplies power to the fuel pump? A picture of the wire would be nice thanks
Reply
Old Sep 26, 2025 | 08:28 AM
  #2  
C5 Diag's Avatar
C5 Diag
Moderator, Tech Contributor
Supporting Lifetime Gold
10 Year Member
Veteran: Air Force
Liked
Community Favorite
 
Joined: Sep 2013
Posts: 15,346
Likes: 3,937
From: Cape Coral, Florida
Default

Have you checked fuse 13 before condemning any wiring ??




Reply
Old Sep 26, 2025 | 01:40 PM
  #3  
Itzgeooo's Avatar
Itzgeooo
Thread Starter
Heel & Toe
All Eyes On Me
 
Joined: May 2023
Posts: 17
Likes: 0
From: Florida
Default

Yes it has power
Reply
Old Sep 26, 2025 | 01:42 PM
  #4  
C5 Diag's Avatar
C5 Diag
Moderator, Tech Contributor
Supporting Lifetime Gold
10 Year Member
Veteran: Air Force
Liked
Community Favorite
 
Joined: Sep 2013
Posts: 15,346
Likes: 3,937
From: Cape Coral, Florida
Default

Have you checked for continuity between the leg of the fuse that goes to terminal 30 at the fusebox ??
Reply

Get notified of new replies

To Fuel Pump Power 97’





All times are GMT -4. The time now is 10:35 PM.

story-0
5 Reasons to Upgrade to an LS6-Powered Corvette; 5 Reasons to Stay LT2

Slideshow: Should you buy a 2020-2026 Corvette or wait for 2027?

By Michael S. Palmer | 2026-04-22 10:08:58


VIEW MORE
story-1
2027 Corvette vs The World: Every C8 vs Its Closest Competitor

Slideshow: 2027 Corvette lineup vs the world.

By Joe Kucinski | 2026-04-24 16:12:42


VIEW MORE
story-2
10 Most Common Corvette Problems of the Last 20 Years!

Slideshow: 10 major Corvette problems from the last 20 years.

By Joe Kucinski | 2026-04-14 16:37:05


VIEW MORE
story-3
5 MOST and 5 LEAST Popular Corvette Model Years in History!

Slideshow: 5 most and least popular Corvette model years.

By Joe Kucinski | 2026-04-08 13:25:01


VIEW MORE
story-4
2027 Corvette Buyer's Guide: Everything You Need to Know!

Slideshow: 2027 Corvette buyer's guide

By Joe Kucinski | 2026-04-17 16:41:08


VIEW MORE
story-5
10 Things C8 Corvette Owners Hate (But Won't Tell You)

Slideshow: 10 things C8 Corvette owners hate, but won't tell you.

By Joe Kucinski | 2026-04-01 18:36:07


VIEW MORE
story-6
10 Best Corvettes Coming to Barrett-Jackson Palm Beach 2026!

Slideshow: Should you add one of these incredible Corvettes to your garage?

By Brett Foote | 2026-04-01 18:14:05


VIEW MORE
story-7
Every Corvette Grand Sport Explained! (C2, C4, C6, C7, & C8)

Slideshow: Every Corvette Grand Sport explained

By Joe Kucinski | 2026-03-26 07:13:44


VIEW MORE
story-8
Grand Sport & Grand Sport X Launch Alongside All-New 535hp LS6 V8!

Slideshow: Breaking down the 2027 Grand Sport, Grand Sport X, Stingray, and LS6 V8.

By Michael S. Palmer | 2026-03-26 13:48:45


VIEW MORE
story-9
5 Reasons Bad Drivers Crash & 5 Ways to Avoid a Costly Mistake!

Slideshow: 5 reasons bad drivers crash sports cars & 5 ways to avoid a costly shame!

By Joe Kucinski | 2026-03-25 16:32:55


VIEW MORE