C5 Tech Corvette Tech/Performance: LS1 Corvette Technical Info, Internal Engine, External Engine, Tech Topics, Basic Tech, Maintenance, How to Remove & Replace
Sponsored by:
Sponsored by:

P0141

Thread Tools
 
Search this Thread
 
Old Mar 16, 2025 | 06:22 PM
  #1  
Rocky11's Avatar
Rocky11
Thread Starter
7th Gear
 
Joined: Mar 2024
Posts: 7
Likes: 4
Default P0141 O2 sensor code

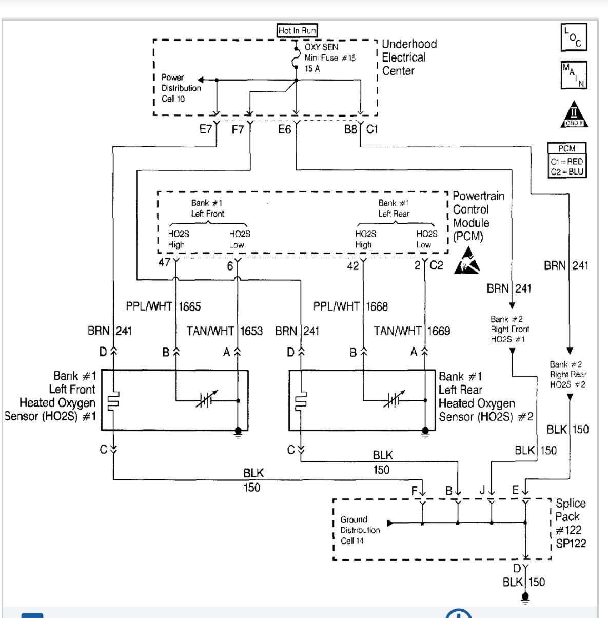
My scan says heater performance bank1 sensor 2. I checked the heater wires( 2 black) and got 9.5 ohms resistance. I checked signal wires and never got over 399mv of DC current with car warmed up. It is a stock 1999 5.7l. I thought anything over 2 ohms was good on the heater side. I was expecting 450mv or more on signal so 399mv appears low. Could weak signal throw a heater malfunction code? Thanks for any advice I can get.

Last edited by Rocky11; Mar 16, 2025 at 09:16 PM. Reason: Add to title
Reply
Old Mar 16, 2025 | 07:12 PM
  #2  
C5 Diag's Avatar
C5 Diag
Moderator, Tech Contributor
Supporting Lifetime Gold
10 Year Member
Veteran: Air Force
Liked
Community Favorite
 
Joined: Sep 2013
Posts: 15,430
Likes: 3,981
From: Cape Coral, Florida
Default

With the engine warmed up and engine running the sensor 2 downstream O2’s usually hover about 600-700mv’s are is fairly constant…3.5 to 14 ohms is good on the heater circuit…have you checked for the ignition feed and ground on the heater circuit wires ??…when the engine is cool you should see a 450mv bias voltage on the signal side with your scan tool with fuse 15 removed …if you remove fuse 15 and with the scan tool hooked up turn the ignition on and you will see the 450mv bias..now install fuse 15 and you should see the signal circuit voltage drop from 450 to below 200 mv’s in about 30 seconds…this tells you that the heater circuit is functional…anytime the ignition is on the heater circuit is working so you won’t see that bias voltage…that is why we remove fuse 15…brown is ignition feed and black is ground…BTW an exhaust leak upstream of the rear O2 sensor will drive the sensor voltage low because of that unmetered air causing a lean condition…if the upstream is lean the downstream should be lean also.

Last edited by C5 Diag; Mar 16, 2025 at 07:34 PM.
Reply
Old Mar 16, 2025 | 07:13 PM
  #3  
C5 Diag's Avatar
C5 Diag
Moderator, Tech Contributor
Supporting Lifetime Gold
10 Year Member
Veteran: Air Force
Liked
Community Favorite
 
Joined: Sep 2013
Posts: 15,430
Likes: 3,981
From: Cape Coral, Florida
Default



Reply
Old Mar 16, 2025 | 09:37 PM
  #4  
Rocky11's Avatar
Rocky11
Thread Starter
7th Gear
 
Joined: Mar 2024
Posts: 7
Likes: 4
Default

Originally Posted by C5 Diag
With the engine warmed up and engine running the sensor 2 downstream O2’s usually hover about 600-700mv’s are is fairly constant…3.5 to 14 ohms is good on the heater circuit…have you checked for the ignition feed and ground on the heater circuit wires ??…when the engine is cool you should see a 450mv bias voltage on the signal side with your scan tool with fuse 15 removed …if you remove fuse 15 and with the scan tool hooked up turn the ignition on and you will see the 450mv bias..now install fuse 15 and you should see the signal circuit voltage drop from 450 to below 200 mv’s in about 30 seconds…this tells you that the heater circuit is functional…anytime the ignition is on the heater circuit is working so you won’t see that bias voltage…that is why we remove fuse 15…brown is ignition feed and black is ground…BTW an exhaust leak upstream of the rear O2 sensor will drive the sensor voltage low because of that unmetered air causing a lean condition…if the upstream is lean the downstream should be lean also.
Thanks for the info. If I understand correctly, I hook my scanner, pull fuse 15 and turn the ignition on. If the current drops to200-300mv, the heater circuit is good. I guess if it doesn't, I need a new sensor. I don't see or hear any exhaust leak but I'll compare it to sensor 1 to check.
Reply
Old Mar 16, 2025 | 09:59 PM
  #5  
C5 Diag's Avatar
C5 Diag
Moderator, Tech Contributor
Supporting Lifetime Gold
10 Year Member
Veteran: Air Force
Liked
Community Favorite
 
Joined: Sep 2013
Posts: 15,430
Likes: 3,981
From: Cape Coral, Florida
Default

I’d pull the fuse first and then connect your scan tool and turn the key on…if the engine has been sitting for a while you should see 450mv’s…now insert the fuse and you should see the voltage drop below 200 mv’s…before condemning the sensor you want to make you have good power and ground on the heater circuit…I check power and ground with a bulb that draws about 1-2 amps…if I place the bulb on the power and ground it should be bright…resistance testing is not the correct way to check a ground…I can’t remember if the picture below was the amperage of the front or rear O2 heater…1.55 amps.







Reply

Get notified of new replies

To P0141





All times are GMT -4. The time now is 04:21 PM.

story-0
150 hp to 1,250 hp: Every Corvette Generation Compared by the Specs That Matter

Slideshow: From C1 to C8 we compare every Corvette generation by the numbers.

By Joe Kucinski | 2026-05-12 16:54:12


VIEW MORE
story-1
8 Coolest Corvette Pace Cars (and Replicas) of All Time

Slideshow: Some Corvette pace cars became collectible legends, while others perfectly captured the look and attitude of their era.

By Verdad Gallardo | 2026-05-11 09:50:51


VIEW MORE
story-2
Top 10 Corvette Engines RANKED by Peak Torque (70+ Years of Muscle!)

Slideshow: Ranking the top 10 Corvette engines by torque output.

By Joe Kucinski | 2026-05-05 11:58:09


VIEW MORE
story-3
Corvette ZR1X Will Be Pacing the Indy 500, And Could Probably Race, Too!

Slideshow: A Corvette pace car nearly matching IndyCar speeds sounds exaggerated, until you look at the numbers.

By Verdad Gallardo | 2026-05-04 20:03:36


VIEW MORE
story-4
Top 10 Corvettes Coming to Mecum Indy 2026!

Among a rather large group of them.

By Brett Foote | 2026-05-04 13:56:44


VIEW MORE
story-5
Top 10 C9 Corvette MUST-HAVES to Fix These C8 Generation Flaws!

Slideshow: the top 10 things Corvette owners want in the C9 Corvette

By Michael S. Palmer | 2026-04-30 12:41:15


VIEW MORE
story-6
10 Revolutionary 'Corvette Firsts' Most People Don't Know

Slideshow: 10 Important Corvette 'firsts' that every fan should know.

By Joe Kucinski | 2026-04-29 17:02:16


VIEW MORE
story-7
5 Reasons to Upgrade to an LS6-Powered Corvette; 5 Reasons to Stay LT2

Slideshow: Should you buy a 2020-2026 Corvette or wait for 2027?

By Michael S. Palmer | 2026-04-22 10:08:58


VIEW MORE
story-8
2027 Corvette vs The World: Every C8 vs Its Closest Competitor

Slideshow: 2027 Corvette lineup vs the world.

By Joe Kucinski | 2026-04-24 16:12:42


VIEW MORE
story-9
10 Most Common Corvette Problems of the Last 20 Years!

Slideshow: 10 major Corvette problems from the last 20 years.

By Joe Kucinski | 2026-04-14 16:37:05


VIEW MORE