C6 Tech/Performance LS2, LS3, LS7, LS9 Corvette Technical Info, Internal Engine, External Engine, Tech Topics, Basic Tech, Maintenance, How to Remove & Replace
Sponsored by:
Sponsored by:

Engine Reduce Power

Thread Tools
 
Search this Thread
 
Old Jun 10, 2024 | 09:43 AM
  #21  
GoranC6's Avatar
GoranC6
Thread Starter
Intermediate
Liked
 
Joined: Mar 2022
Posts: 43
Likes: 3
Default

Thanks! I shall first try to find a monitor for wheel speed sensors in TechII and how it works.
Reply
Old Jun 10, 2024 | 05:27 PM
  #22  
Got uid0's Avatar
Got uid0
Le Mans Master
20 Year Member
Liked
Loved
Community Favorite
 
Joined: Mar 2002
Posts: 8,466
Likes: 51
St. Jude Donor '17
Default

believe it is somewhere in diagnostics i cant recall
https://tech2wiki.com/content/media_...user_guide.pdf
Reply
Old Jun 14, 2024 | 11:58 AM
  #23  
GoranC6's Avatar
GoranC6
Thread Starter
Intermediate
Liked
 
Joined: Mar 2022
Posts: 43
Likes: 3
Default

What mean with "APP input voltage correlation fault", I have a new gas pedal, and clean all groundings I find under battery.
Maybe two things to do. I have ordered a new throttle body and need to find APP groundings also.
Then I hope to never see REP anymore.
Is there anyone who knows where I can find APP groundings!
Reply
Old Jun 14, 2024 | 12:38 PM
  #24  
C5 Diag's Avatar
C5 Diag
Moderator, Tech Contributor
Supporting Lifetime Gold
10 Year Member
Veteran: Air Force
Liked
Community Favorite
 
Joined: Sep 2013
Posts: 15,435
Likes: 3,982
From: Cape Coral, Florida
Default

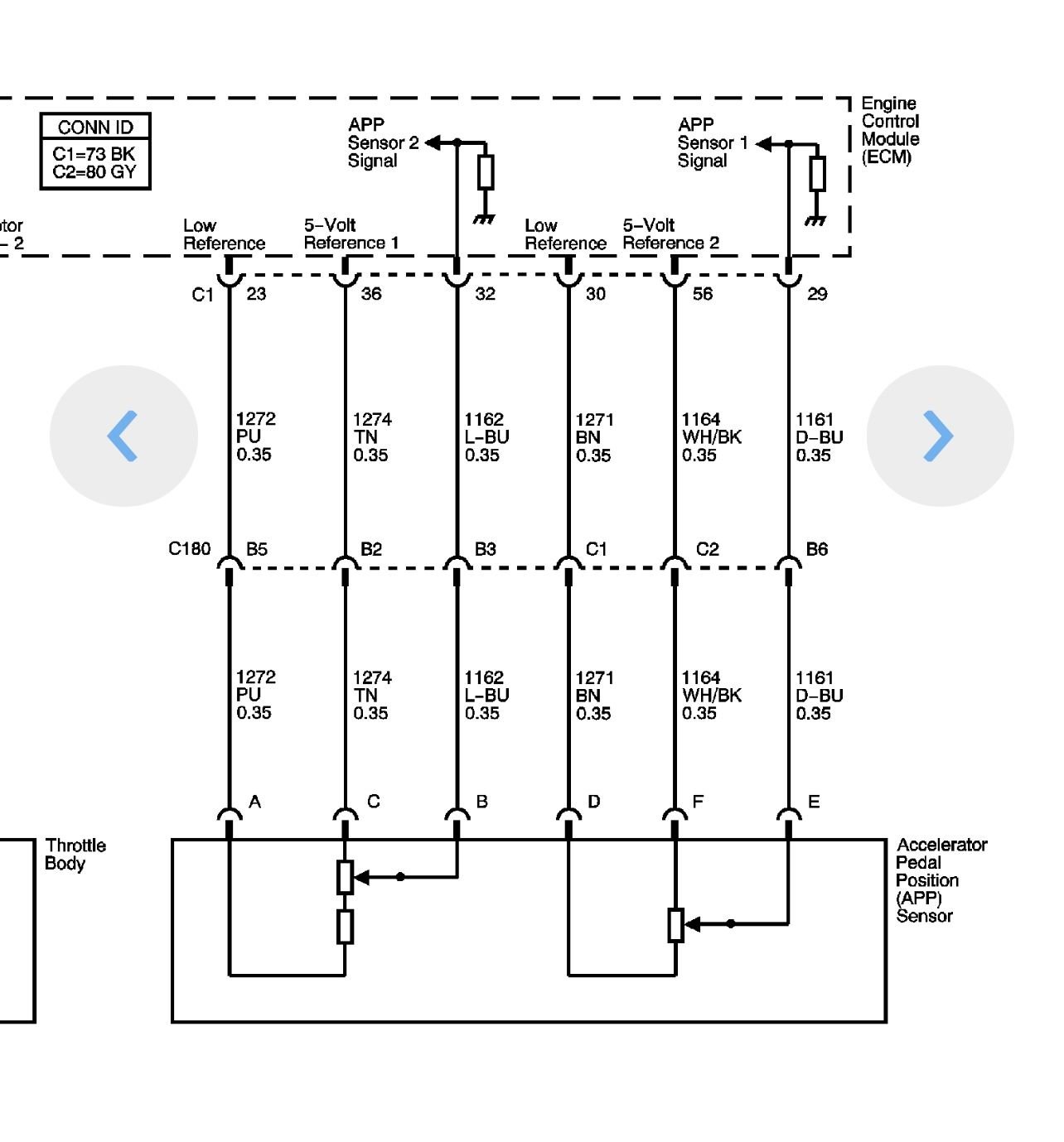
The APP sensor has 2 potentiometers…they each have a “Low Reference” or an ECM ground…they are the brown and purple wires…take an incandescent 12 volt test light connected to B+….probe each wire connector pin with those wires and if the ground is good the test light will illuminate…I am looking at an 07 wiring but see if you see those 2 wire colors.
Reply
Old Jun 15, 2024 | 02:03 AM
  #25  
GoranC6's Avatar
GoranC6
Thread Starter
Intermediate
Liked
 
Joined: Mar 2022
Posts: 43
Likes: 3
Default

OK, I shall check that,Thanks for tip.
Reply
Old Jun 15, 2024 | 08:15 AM
  #26  
GoranC6's Avatar
GoranC6
Thread Starter
Intermediate
Liked
 
Joined: Mar 2022
Posts: 43
Likes: 3
Default

I have tested APP connector and there are 6 wire. The farest to left is brown and i check and light come on. The farest right are maybe purple brown hard to see, I check it and light come on.
Third from left I can see an yellow/black wire. I checked this too light will illuminated, but only 30%.
I wanted send a pic but there looks like not possible with quick answer, anyway I dont know how to do!
Reply
Old Jun 15, 2024 | 08:26 AM
  #27  
C5 Diag's Avatar
C5 Diag
Moderator, Tech Contributor
Supporting Lifetime Gold
10 Year Member
Veteran: Air Force
Liked
Community Favorite
 
Joined: Sep 2013
Posts: 15,435
Likes: 3,982
From: Cape Coral, Florida
Default

Yes, the APP sensor has 6 wires…your 2 grounds you checked are good..,no need to check that 3rd wire !!
Reply
Old Jun 15, 2024 | 09:47 AM
  #28  
davidfarmer's Avatar
davidfarmer
Race Director
Supporting Lifetime
25 Year Member
Liked
Loved
Community Favorite
 
Joined: Sep 1999
Posts: 12,435
Likes: 916
From: CONCORD NC
Default

I’m dealing with this same problem, I thought I had it solved but at the track yesterday it returned. New pedal and cleaned every connector. I may run a new harness from the pedal to the PCM and likely try a new TB even though the 2138 code specifically says APP mismatch
Reply
Corvette Stories

The Best of Corvette for Corvette Enthusiasts

story-0

150 hp to 1,250 hp: Every Corvette Generation Compared by the Specs That Matter

 Joe Kucinski
story-1

8 Coolest Corvette Pace Cars (and Replicas) of All Time

 Verdad Gallardo
story-2

Top 10 Corvette Engines RANKED by Peak Torque (70+ Years of Muscle!)

 Joe Kucinski
story-3

Corvette ZR1X Will Be Pacing the Indy 500, And Could Probably Race, Too!

 Verdad Gallardo
story-4

Top 10 Corvettes Coming to Mecum Indy 2026!

 Brett Foote
story-5

Top 10 C9 Corvette MUST-HAVES to Fix These C8 Generation Flaws!

 Michael S. Palmer
story-6

10 Revolutionary 'Corvette Firsts' Most People Don't Know

 Joe Kucinski
story-7

5 Reasons to Upgrade to an LS6-Powered Corvette; 5 Reasons to Stay LT2

 Michael S. Palmer
story-8

2027 Corvette vs The World: Every C8 vs Its Closest Competitor

 Joe Kucinski
story-9

10 Most Common Corvette Problems of the Last 20 Years!

 Joe Kucinski
Old Jun 15, 2024 | 10:30 AM
  #29  
C5 Diag's Avatar
C5 Diag
Moderator, Tech Contributor
Supporting Lifetime Gold
10 Year Member
Veteran: Air Force
Liked
Community Favorite
 
Joined: Sep 2013
Posts: 15,435
Likes: 3,982
From: Cape Coral, Florida
Default

Originally Posted by davidfarmer
I’m dealing with this same problem, I thought I had it solved but at the track yesterday it returned. New pedal and cleaned every connector. I may run a new harness from the pedal to the PCM and likely try a new TB even though the 2138 code specifically says APP mismatch
This is what you need to start to diagnose this…which “every” connector did you clean ??….Connector C180 is a 24 (cavity) or pin connector which is located to the right side of the battery in the fender well…you will see a few connectors there…did you inspect and clean that one ??…if there is a bad pin fitment issue and the APP voltage or ground “drops out” in less than 1 second the code will set…you can try using a voltmeter if you don’t have a scan tool that can graph the signal voltages or by probing each APP sensor signal wire and see if the voltage suddenly changes as you smoothly go from idle to WOT…a labscope is the instrument you really need for this because it takes millions of voltage samples every second and can detect the smallest change in voltage….doubt you need to run a new harness








Last edited by C5 Diag; Jun 15, 2024 at 10:41 AM.
Reply
Old Jun 15, 2024 | 04:28 PM
  #30  
davidfarmer's Avatar
davidfarmer
Race Director
Supporting Lifetime
25 Year Member
Liked
Loved
Community Favorite
 
Joined: Sep 1999
Posts: 12,435
Likes: 916
From: CONCORD NC
Default

I cleaned the C180 and the ECM connector with a small wire brush and CRC. I spent a lot of time observing the voltages with my Tech2 clone and have yet to see any aberrant voltages.

I know the trucks have a 3rd connector, but I think I covered both of the C6 plugs.

i have a new TAC plug coming and plan on running new wires straight to the ECM. I’m happy to hear more advice

I don’t have a labscope
Reply
Old Jun 15, 2024 | 04:32 PM
  #31  
C5 Diag's Avatar
C5 Diag
Moderator, Tech Contributor
Supporting Lifetime Gold
10 Year Member
Veteran: Air Force
Liked
Community Favorite
 
Joined: Sep 2013
Posts: 15,435
Likes: 3,982
From: Cape Coral, Florida
Default

Using a labscope would be the gold standard to use to diagnose an APP or TPS sensor…the scan tool is a step up from the DVOM but the scope is the best.
Reply
Old Jun 15, 2024 | 06:41 PM
  #32  
davidfarmer's Avatar
davidfarmer
Race Director
Supporting Lifetime
25 Year Member
Liked
Loved
Community Favorite
 
Joined: Sep 1999
Posts: 12,435
Likes: 916
From: CONCORD NC
Default

It’s irrelevant really, new pedal and cleaning connectors didn’t help , once I do the wiring, what’s next! New computer?
Reply
Old Jun 15, 2024 | 06:52 PM
  #33  
C5 Diag's Avatar
C5 Diag
Moderator, Tech Contributor
Supporting Lifetime Gold
10 Year Member
Veteran: Air Force
Liked
Community Favorite
 
Joined: Sep 2013
Posts: 15,435
Likes: 3,982
From: Cape Coral, Florida
Default

Originally Posted by davidfarmer
It’s irrelevant really, new pedal and cleaning connectors didn’t help , once I do the wiring, what’s next! New computer?
Here are some recommended shops in NC…maybe some are near you…they probably all use scopes !!










Reply
Old Jun 18, 2024 | 08:32 AM
  #34  
GoranC6's Avatar
GoranC6
Thread Starter
Intermediate
Liked
 
Joined: Mar 2022
Posts: 43
Likes: 3
Default

I read that you tell davidfarmer about electric connection behind the battery.
I toke out battery and find 2 big electric connection and three small connections. never seen them before.
I toke and shared the 2 big connections the cleaning them with cleaning spray.
The three small connections I couldn't get them apartI. Yesterday we where on a car meeting
and drove something around 95 US mile without any problems. Fantastic!
Today I checked with TECH 2 and no codes. Only one as I always get: Body control module U 1000 symtom 00.
I really hope it was some of these connections! I didn´t want to see REP anymore!

Reply
Old Jun 26, 2024 | 12:30 PM
  #35  
GoranC6's Avatar
GoranC6
Thread Starter
Intermediate
Liked
 
Joined: Mar 2022
Posts: 43
Likes: 3
Default

Hi C5Diag. I want to know how to check all 6 wires. so I can see that everything is OK. Do you have info. If we call them
from A to F. Right to Left. A and F are ground you told me but the other if I use an Multimeter!


Reply
Old Jun 29, 2024 | 09:00 PM
  #36  
rsb213's Avatar
rsb213
Racer
Conversation Starter
All Eyes On Me
Photogenic
Liked
 
Joined: May 2017
Posts: 428
Likes: 71
Default

Doesn’t hptuners allow you to just disable or change the parameters for this code anyways?
Reply
Old Jun 30, 2024 | 02:06 AM
  #37  
GoranC6's Avatar
GoranC6
Thread Starter
Intermediate
Liked
 
Joined: Mar 2022
Posts: 43
Likes: 3
Default

I don´t know. I don´t have a HP tuners I have Tech 2 and a multimeter. But I want to know if that is possible to find out what signal comes out from APP sensor. 5 V comes in White/ black wire to APP sensor. I think 5 V comes out from Blue sensor 1 and from Light blue sensor 2, when pedal is depress or release. Somehow it should be possible to measure whether the sensor is OK. I get no wrong codes from TECH 2. But I get REP sometimes.
Reply




All times are GMT -4. The time now is 12:11 PM.

story-0
150 hp to 1,250 hp: Every Corvette Generation Compared by the Specs That Matter

Slideshow: From C1 to C8 we compare every Corvette generation by the numbers.

By Joe Kucinski | 2026-05-12 16:54:12


VIEW MORE
story-1
8 Coolest Corvette Pace Cars (and Replicas) of All Time

Slideshow: Some Corvette pace cars became collectible legends, while others perfectly captured the look and attitude of their era.

By Verdad Gallardo | 2026-05-11 09:50:51


VIEW MORE
story-2
Top 10 Corvette Engines RANKED by Peak Torque (70+ Years of Muscle!)

Slideshow: Ranking the top 10 Corvette engines by torque output.

By Joe Kucinski | 2026-05-05 11:58:09


VIEW MORE
story-3
Corvette ZR1X Will Be Pacing the Indy 500, And Could Probably Race, Too!

Slideshow: A Corvette pace car nearly matching IndyCar speeds sounds exaggerated, until you look at the numbers.

By Verdad Gallardo | 2026-05-04 20:03:36


VIEW MORE
story-4
Top 10 Corvettes Coming to Mecum Indy 2026!

Among a rather large group of them.

By Brett Foote | 2026-05-04 13:56:44


VIEW MORE
story-5
Top 10 C9 Corvette MUST-HAVES to Fix These C8 Generation Flaws!

Slideshow: the top 10 things Corvette owners want in the C9 Corvette

By Michael S. Palmer | 2026-04-30 12:41:15


VIEW MORE
story-6
10 Revolutionary 'Corvette Firsts' Most People Don't Know

Slideshow: 10 Important Corvette 'firsts' that every fan should know.

By Joe Kucinski | 2026-04-29 17:02:16


VIEW MORE
story-7
5 Reasons to Upgrade to an LS6-Powered Corvette; 5 Reasons to Stay LT2

Slideshow: Should you buy a 2020-2026 Corvette or wait for 2027?

By Michael S. Palmer | 2026-04-22 10:08:58


VIEW MORE
story-8
2027 Corvette vs The World: Every C8 vs Its Closest Competitor

Slideshow: 2027 Corvette lineup vs the world.

By Joe Kucinski | 2026-04-24 16:12:42


VIEW MORE
story-9
10 Most Common Corvette Problems of the Last 20 Years!

Slideshow: 10 major Corvette problems from the last 20 years.

By Joe Kucinski | 2026-04-14 16:37:05


VIEW MORE